This thread has been locked.

If you have a related question, please click the "Ask a related question" button in the top right corner. The newly created question will be automatically linked to this question.

LM3886使用问题

Other Parts Discussed in Thread: LM3886

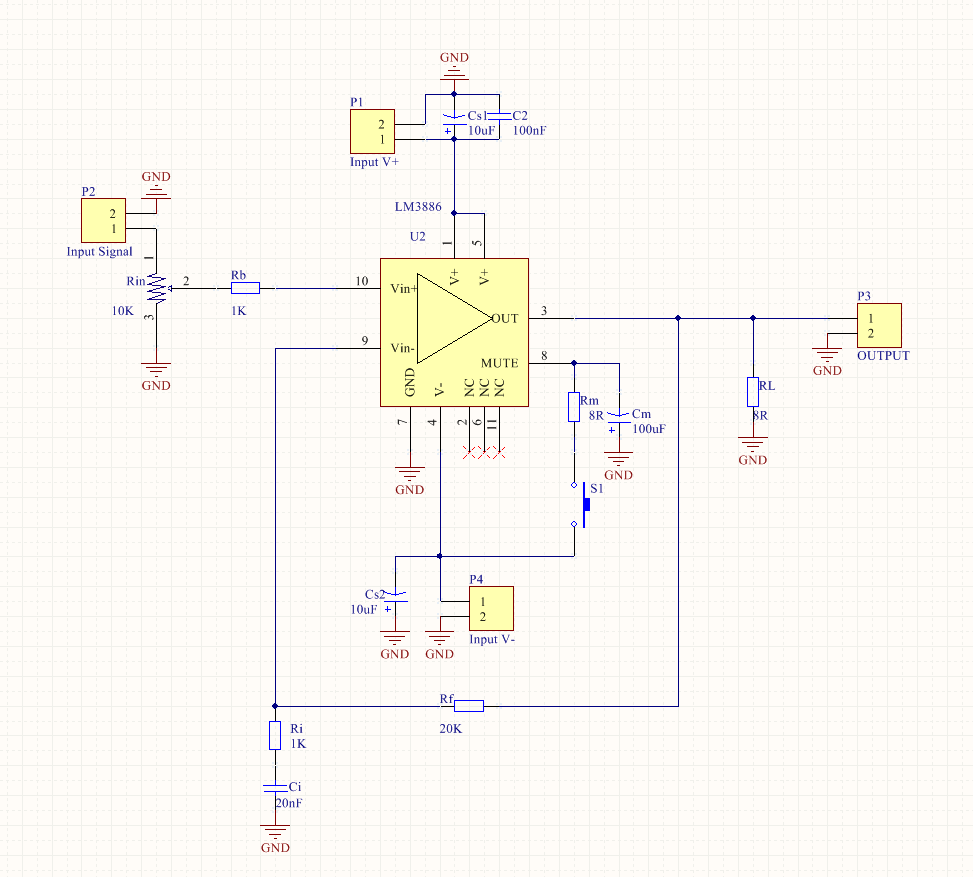
我在使用LM3886,在按照datasheet中第二页“Typical Application“应用电路图(如下图)进行PCB设计时,只是修改了Ci的值将其改为20nf,实验现象如下描述: 1、使用设备:信号发生器,示波器,直流电源,万用表; 实验条件:输入频率50khz正玄波,6Vpp。直流电源提供正负电压,电压范围:正负20V——正负30V; 实现现象:示波器测Pin3,能测出频率50khz(信号发生器频率越高稳定性越好,这与RiCi组成的高通滤波器有关),但是波形的Vpp值确是几十mV,难道不应该要对电压进行放大吗? 信号在没有经过lm3886时,示波器测量正常。 2、输出接的Rl=8欧的负载是不是可以用其他的等效阻抗=8欧的器件替换? 3、为什么在我的试验中输出端3脚没有对输入电压进行放大,反而是几十mV?

  • 不知道你的 Rin 的配置情况, 最好先看看 9 脚上的波形再分析

  • 因为这是一款应用在audio上的功率放大,所以负载一般为4ohm或8ohm喇叭之类的,用其他元件代替也可以,我用TINA仿真了下,没问题,增益还是Rfi和Ri来确定的,Ci只是决定高通滤波器的截止频率,不影响增益。

  •   感谢您的回复!

    1、芯片中的PIN8 MUTE脚对芯片输出有没有影响?

    2、芯片在什么情况下会烧坏?

    3、为什么我按照datasheet的电路图搭建PCB测量PIN3,能测出频率,却得到几十mV的电压,问题可能会出在哪里?

    4.、lm3886芯片放大的是电压还是电流?

  • 我也仿真了一下,为何用示波器观看却有所有引脚不匹配的提示

  • 你这里的Rf=20k,Ri=1k,放大倍数是21倍,信号源输入1V,输出不应该是21V吗,咋能放大到了30V

  • 1. 当Pin8 open时,没有电流流入V-,此时mute enable,说明已经把输入到LM3886的音乐信号给mute掉。mute功能只是为了防止pop声,不影响反馈回路增益的大小,所以应该是对输出没有影响,仿真时也没有用这个引脚,没有问题。

    2. LM3886集成了欠压,过压,过热保护,所以这几种情况不会导致芯片损坏,除了这几种情况之外,电源对地短路可导致芯片损害,或者虚焊,脱焊也会导致输出不正常。

    3. 建议先搭建个最基本的放大电路,或者按照主页上提供的TINA reference电路,暂且不考虑应用在audio上其他因素的影响,看下输出是否正常,是否正常放大。

    4. 是电压信号。

  • asg ssfg 说:

    你这里的Rf=20k,Ri=1k,放大倍数是21倍,信号源输入1V,输出不应该是21V吗,咋能放大到了30V

    是21倍,可看下我用cursor卡的红线,幅值大概在21V左右,没有到达30V幅值。

  •  感谢您的回复!

    下面是我根据datasheet搭的图,只修改了Ci的值其他不变。

    由直流电源供电正负电压20V-30V;

    我的实验情况是:

    ”当RL取值8R-200K时,输出电压均为mV级别”

    通过逐个焊接器件的方式我找到了输出为mV时的情况。

    1、当直流电源两路输出端子不接到板子上时(没上电),更换负载,负载越大两端电压越大,正常。

    2、不上电——直流电源的负输出端一接到板子上(没接正端),负载两端电压瞬间拉低到mv;只接正端输出是V级别;

    难道是lm3886的负极导致了输出一直是mV吗?