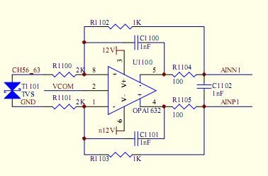
我现在使用OPA1632做一个模拟信号的调理电路,供电+/-12V,输入-5~+5V,输出-2.5V~+2.5V,芯片能正常工作,但发热比较厉害,温度大概50~60C,断开后级电路,空载运放依然发热比较厉害,电路图如下,请帮忙看看电路部分有没有什么问题?主要会有什么原因造成芯片发热?是不是OPA1632的静态功耗有点大?有没有其他好的选择?
This thread has been locked.
If you have a related question, please click the "Ask a related question" button in the top right corner. The newly created question will be automatically linked to this question.
手册第四页,+/-15V供电下,最大静态电流17.1mA每通道。在+/-12V供电下,静态电流的量级也应该在这个量级,假如是15mA,那么你的电路的静态功耗就是24*15*2=0.72W,这是一个不小的功耗。输入+/-5V的信号有必要用+/-12V供电?如果想换芯片,说一下信号的频率,后级负载是啥样的,噪声和offset有没有什么要求。
你好:我的OPA1632DR用于ADS1271,空载,带载均发热,3-5S就很烫但还能用,可是输出会有1.4ms偏移量在5-10MV的突变。图片是输入0V是的图形。
它的这种偏移大部分时间是随机出现,有时又规律出现,突变时间恒为70个ads1271的DRDY即不到14ms。而且随着时间的推移偏移量越来越大,最大时有20mV。我的参考电压从示波器看没问题。