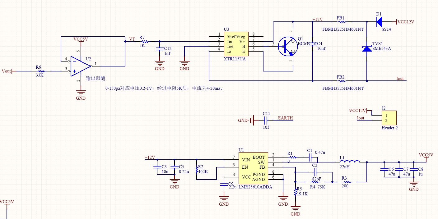
如图,这个电路为12V直流供电。VCC5V是电源芯片输出的5V给传感器供电。Iout接个负载电阻RL到12VDC的负端。
有个问题,当压力在0pa时,负载电阻RL=50Ω,输出电流为4.11ma,更换RL=250Ω,输出电流为4.01ma,测量传感器的输出电压Vout一直都为0.2V,是什么原因引起负载电阻变化输出电流也变化?
This thread has been locked.
If you have a related question, please click the "Ask a related question" button in the top right corner. The newly created question will be automatically linked to this question.
建议您参考一下这篇blog。问题的原因我觉得还是因为您把Iret直接接地的原因,您可以参考下这篇blog,里面详细介绍了哪些参考的是Iret,哪些电流流经Iret和Io。
https://e2e.ti.com/blogs_/b/precisionhub/archive/2014/12/09/part-2-two-wire-4-20-ma-transmitters-background-and-common-issues