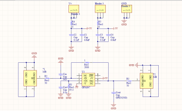
OPA847反相放大(使用数据手册上G=-40的测试电路)
但是使用网络分析仪显示,输入输出阻抗都不是50ohm
使用示波器测试,发现放大倍数不是-40,而且信号带有直流分量
This thread has been locked.
If you have a related question, please click the "Ask a related question" button in the top right corner. The newly created question will be automatically linked to this question.
OPA847反相放大(使用数据手册上G=-40的测试电路)
但是使用网络分析仪显示,输入输出阻抗都不是50ohm
使用示波器测试,发现放大倍数不是-40,而且信号带有直流分量