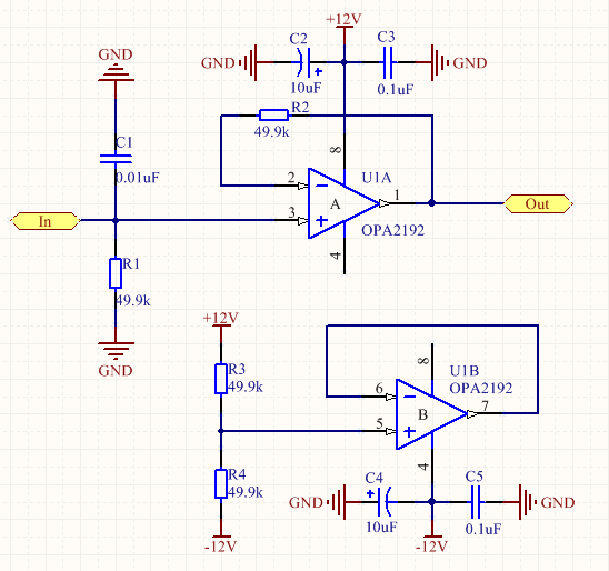
最近想用OPA2192做个同相跟随电路,但是发现连接负载时,即使没有输入,输出端依然有7~8V,频率2M多的正弦输出。
试过将R2短接,振荡消失了。请问这个电路有问题吗?
负载是100kohm,因为引线有点长,而且是屏蔽线,测了下分布电容,对地大概有150pF。
This thread has been locked.
If you have a related question, please click the "Ask a related question" button in the top right corner. The newly created question will be automatically linked to this question.
如果后面是容性负载的话,试着在输出上串个电阻,有可能是你的相位余量不够,导致运放自激。另外R2的选择尽量按照数据手册上,给的选择,阻值过大会引入大量热噪声。
如果去掉负载,可以消除震荡的话说明是负载的问题,不过OPA2192 本身是一款带容性负载能力比较强的运放,能直接驱动1nF负载。先串联个20ohm电阻试试吧。
或者给反馈电阻并联一个小的电容试试。
反馈电阻并上电容,是以牺牲带宽的方式,维持运放稳定,高频信号通过反馈时,构成了一阶滤波器降低噪声,振荡反馈不到运放反向端,在低频应用中是可以的。