This thread has been locked.

If you have a related question, please click the "Ask a related question" button in the top right corner. The newly created question will be automatically linked to this question.

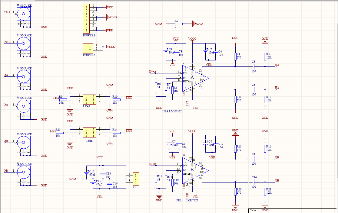
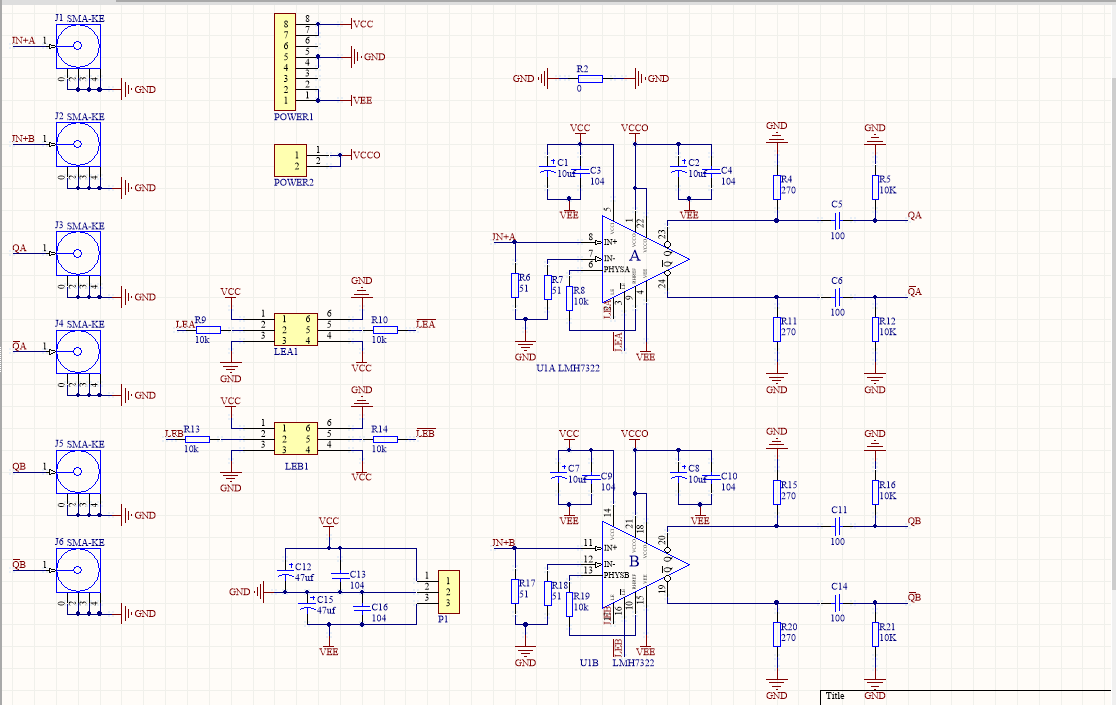
关于LMH7322高速比较器的疑问,恳求各位高手和工作人员指点!

最近在做一款200M的过零比较器,输入100mv~5vpp的正弦波,输出相同频率的方波,但是输出结果却是2mvpp的直流信号,从AQ处输出3.2v,^AQ输出2.8v,一直在查找原理图中的错误,恳求各位指点!测试时已将vee和gnd相接,vcci和vcco连接到5v。