求教大神这个题目思路和解决方法,新手小白求救
This thread has been locked.
If you have a related question, please click the "Ask a related question" button in the top right corner. The newly created question will be automatically linked to this question.
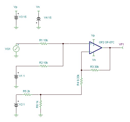
你好,简单看了一下,这个对应的电路最直接的流程应该就是输入-->加法器-->放大2倍-->减法器-->输出,其实可以直接用一个电路完成了,使用一个运放,电路可以带有加减法功能、2倍放大倍数。
您好,然后我们买来器件直接焊接吗,能不能给点详细提示或者注意事项啥的意见啊
建议可以先看下加减法器电路,进行一下简单推导,你就可以发现在这个电路中完全可以实现你要的功能。
在推导的过程中要注意你的放大倍数的选择,因为加法器将1V加了进去,所以1V对应的也是2倍放大,以及要减去的是1V,对于器件的选择,由于你的要求不高,可以随意选择一款电压放大器即可,当然电路制作时注意预留测试点。
好的 我先去看看电路,不懂再问您好吗,能方便给个联系方式吗哥哥,我QQ421240600
( (x + 1) * 0.5 ) * 4 + 1 * 1/3 * (-3) = (x + 1)*2 - 1