This thread has been locked.

If you have a related question, please click the "Ask a related question" button in the top right corner. The newly created question will be automatically linked to this question.

关于仪表运放的共模抑制比问题

Other Parts Discussed in Thread: INA129

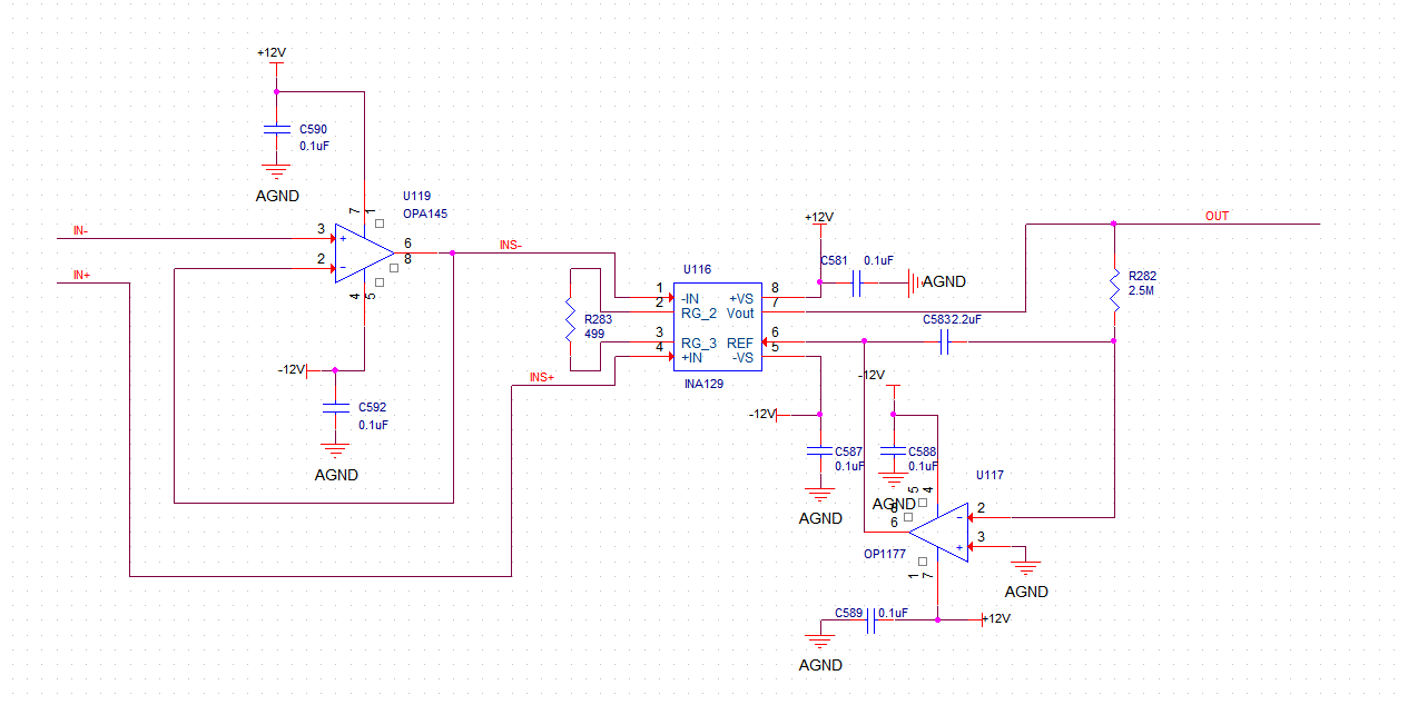
如图所示,下面是一个交流耦合放大电路,在电路的差分输入端输入差模(100uV,10Hz)和共模信号(10V,10Hz),进行电路的共模抑制比(CMRR)测试,测试发现:

1、差分信号从INS+和INS-端输入时,共模抑制比(CMRR)可达到119dB;

2、差分信号从IN+和IN-端输入时,共模抑制比(CMRR)只能达到70多dB;

在此,想知道:

怎么调整电路,从IN+、IN-端输入信号进行共模抑制比的测量,也能到保持119dB的共模抑制比水平。