This thread has been locked.

If you have a related question, please click the "Ask a related question" button in the top right corner. The newly created question will be automatically linked to this question.

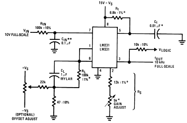
LM331接电位器

Other Parts Discussed in Thread: LM331

如题,1、6管脚接22K再接一个电位器调节正负VS,这部分能否不接入电路,对输出频率影响大不?我给LM331准备24V供电