This thread has been locked.

If you have a related question, please click the "Ask a related question" button in the top right corner. The newly created question will be automatically linked to this question.

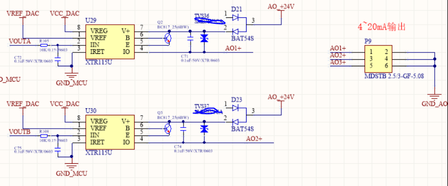
多个XTR115U共电源问题

Other Parts Discussed in Thread: XTR115

我多个XTR115U,4~20mA电流环侧24V电压共用,电流输出不对,只焊其中一片XTR115U时,电流输出正确。想请教一下,多个XTR115U是不是不能共用24V?