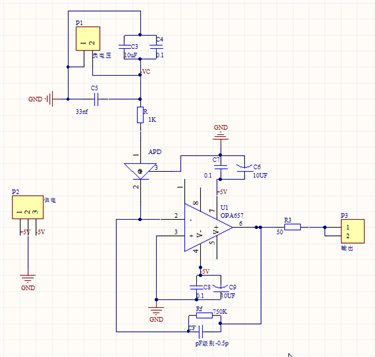
OPA657做APD跨阻放大,之前用的是正向偏置(光电管负极接正电压),输出波形很好,但是相位是反向的,Vout=-Ip*Rf。
所以才想到用反向偏置(光电管正极接负电压),现在出现的问题是输出波形不正常,反馈电容在0.5pf、去掉、2.2pf下都如下图2所示,图3为反馈前端OPA657的2管脚处波形;第二个问题是输出相位明显不对Vout=Ip*Rf。SCH如下图1所示,Rf为750K,退藕电容为10UF并上0.1UF,偏置电压为-5V,脉冲波形频率为2KHZ,脉冲宽度60us;layout参照了手册。想知道是什么原因造成的,该调哪个参数。谢谢!
图1 SCH原理图
图2 输出波形
图3 2管脚处波形





