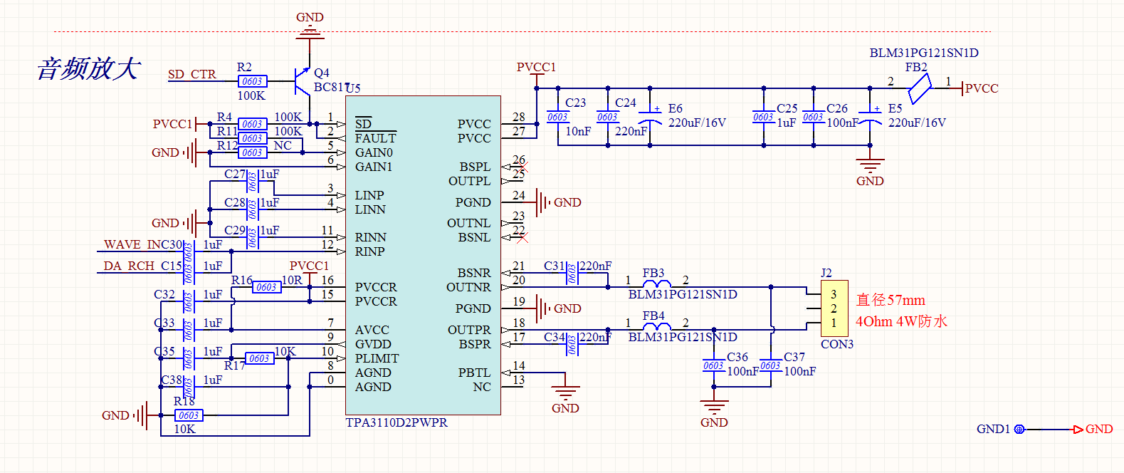
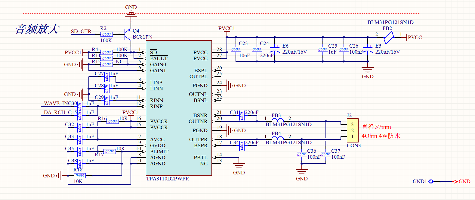
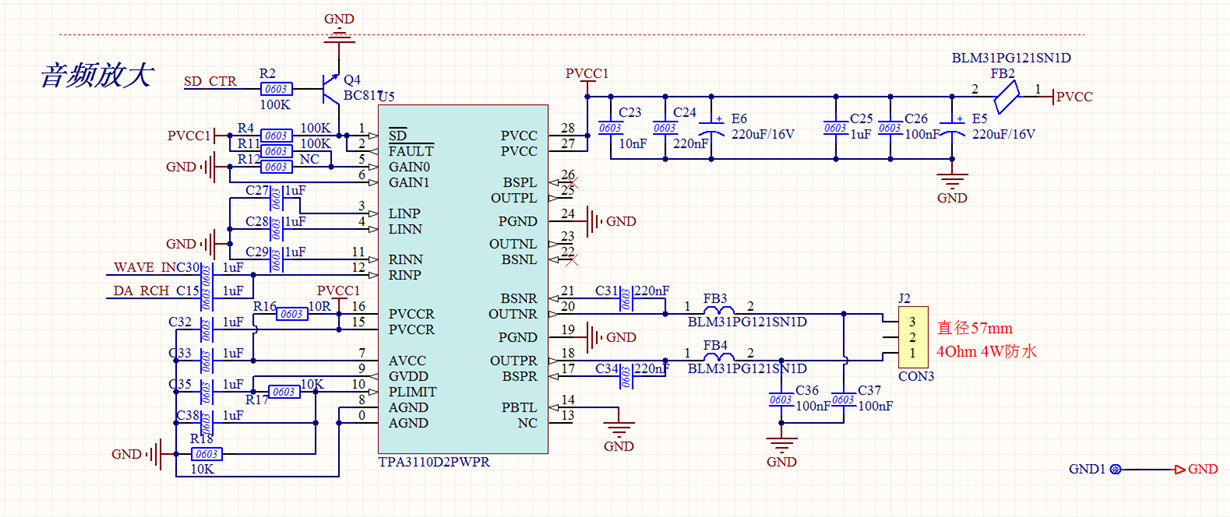
供电电压达到8V以上时,电流瞬间升至0.5-0.6A,芯片发烫严重,找不到原因所在,跪请大神指点,附TPA3110D2部分原理图。
This thread has been locked.
If you have a related question, please click the "Ask a related question" button in the top right corner. The newly created question will be automatically linked to this question.
供电电压达到8V以上时,电流瞬间升至0.5-0.6A,芯片发烫严重,找不到原因所在,跪请大神指点,附TPA3110D2部分原理图。