Other Parts Discussed in Thread: DRV2700EVM
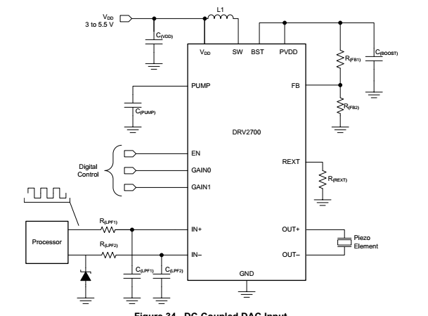
采用DRV2700evm开发板,供电电压3.3V,IN+、IN-是DC输入,电压范围为0-3.3V,VBST设置为105V。
|Vout+ — Vout-|最大只能是100V,无法输出200V,请高手指点。
This thread has been locked.
If you have a related question, please click the "Ask a related question" button in the top right corner. The newly created question will be automatically linked to this question.
Other Parts Discussed in Thread: DRV2700EVM
采用DRV2700evm开发板,供电电压3.3V,IN+、IN-是DC输入,电压范围为0-3.3V,VBST设置为105V。
|Vout+ — Vout-|最大只能是100V,无法输出200V,请高手指点。