Other Parts Discussed in Thread: OPA2180, OPA189
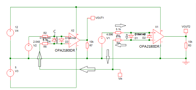
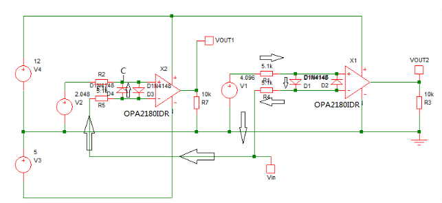
1. 在这个IC中OPA2180同相输入和反向输入有如下图所示的内置二极管
同相与反相输入有两个三极管,两个运放的参考电压又不一样,那么电压高的一端就会通过二极管打到低的一侧,两个基准都会发生变化,如下图电流方向:(图中三极管为芯片内部三极管,为了更好的理解将他们画在外面)
图中的C点,理论值应该是2.048,现在就不是了,这样的话这个电路产生的结果就不是我们想要的。而且各个引脚上的电压都可能是不固定的。 这是我个人的理解,帮忙看看是否有问题。




