Other Parts Discussed in Thread: OPA836
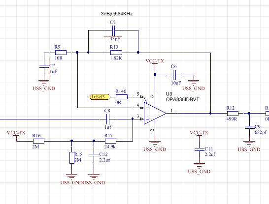
在使用OPA836做单电源放大电路时,我使用分压电阻作为偏置电压电路。但是阻值选择的是2M,测试中发现,偏置电压不是VCC/2,我把2M电阻换成100k之后,偏置电压变为了正常的1.5V,请问这个电阻影响了哪里导致偏置电压发生了变化? 是输入偏置电流引起的吗?
This thread has been locked.
If you have a related question, please click the "Ask a related question" button in the top right corner. The newly created question will be automatically linked to this question.
Other Parts Discussed in Thread: OPA836
在使用OPA836做单电源放大电路时,我使用分压电阻作为偏置电压电路。但是阻值选择的是2M,测试中发现,偏置电压不是VCC/2,我把2M电阻换成100k之后,偏置电压变为了正常的1.5V,请问这个电阻影响了哪里导致偏置电压发生了变化? 是输入偏置电流引起的吗?
Hi,
OPA836 偏置电流650nA(typ),datasheet中规定流出pin脚为正, 流过两个分压电阻等效的并联电阻1M ohms产生的压降为0.65V,加上分压产生的1.5V,总共得到2.15V,跟您测量得到的结果较吻合,所以这就是问题所在;换为1M ohms电阻后,产生压降为0.0325V,加上分压电阻的电压,总共为1.535V,跟您测量结果相吻合。
所以这里就是由于偏置电流造成输入端不正常。