Other Parts Discussed in Thread: LM293
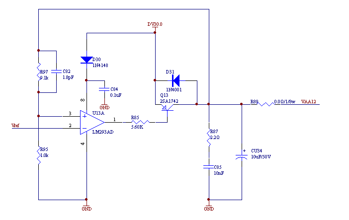
如下图,通过运放lm293和晶体管2sa1742组成可调稳压电源,设定电压VAA12=23V,在VAA12处接上负载,输出的电压VAA12一直稳定为23V,当晶体管2sa1742发烫后,如果负载不撤掉,电压VAA12也一直稳定,但是如果此时把负载突然撤掉,整个控制失控一样,VAA12的电压变得和DV30.0一样,重新接上负载,电压还是可以调到设定的23V,搞了几天了,查不到原因,请各位专家分析下。谢谢
注:测量Vref一直是稳定的
