If you have a related question, please click the "Ask a related question" button in the top right corner. The newly created question will be automatically linked to this question.
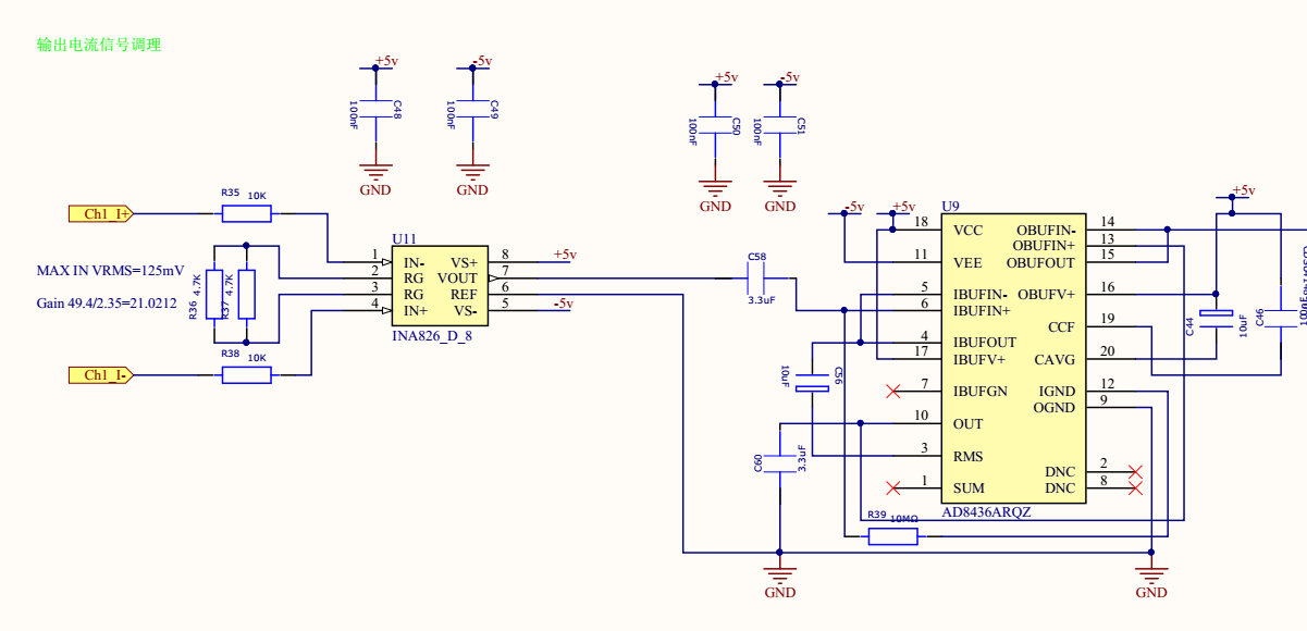
datasheet里有相关说明,加上RS(10k)此现象依旧存在。。。
The inputs of the INA826 are individually protected for voltages up to ±40 V. For example, a condition of –40 V
on one input and 40 V on the other input does not cause damage. However, if the input voltage exceeds (V–) –
2 V and the signal source current drive capability exceeds 3.5 mA, the output voltage switches to the opposite
polarity; see Figure 17. This polarity reversal can easily be avoided by adding resistance of 10 kΩ in series with
both inputs.
Internal circuitry on each input provides low series impedance under normal signal conditions. If the input is
overloaded, the protection circuitry limits the input current to a safe value of approximately 8 mA. Figure 17 and
Figure 18 illustrate this input current limit behavior. The inputs are protected even if the power supplies are
disconnected or turned off.