This thread has been locked.
If you have a related question, please click the "Ask a related question" button in the top right corner. The newly created question will be automatically linked to this question.
截止频率200K,增益一倍。还有有没有中文的滤波器的资料我学习学习,谢谢谢谢
我用filtrpo做出来了,不用了 有没有什么滤波器的好资料,最好中文的。还有那个op350可以申请样品么?确定后会买大概50片
楼主可以参考这个帖子:
http://www.deyisupport.com/question_answer/f/52/t/16420.aspx
在截止频率前相频特性都会变差,这个是不可避免的么?没有解决方法么?
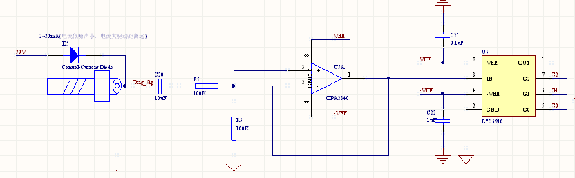
还有一个问题,用340仿真二阶低通滤波器频谱曲线没问题。用频带更宽的350反而出现了错误, 成了一个高通滤波。很是纳闷,上传原理帮忙分析分析吧
如果需要线性相位特性,选择贝塞尔滤波器。这是由滤波器传递函数的特性决定的。
你的电路应该双电源供电。如果需要单电源工作需要改变电路形式。
电路是一个不放大偏置,放大交流的单电源电路后面接一个Bssel滤波器,R11和R11下面的虚拟地是我自己加的(这样加对么?)。输出波形成正弦上下飘是怎么回事?上图
滤波器中的虚拟地和电阻不加可以么?如果必须加为什么?
电路没有问题,瞬态响应仿真时间可以设长至2ms。