This thread has been locked.

If you have a related question, please click the "Ask a related question" button in the top right corner. The newly created question will be automatically linked to this question.

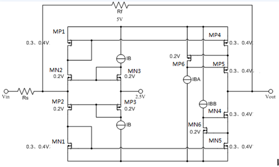
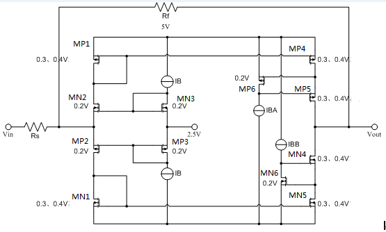
求解释cmos电流反馈运放的工作原理



这是一个cmos电流反馈型运放的原理图

谁能详细的解释一下它的工作原理

具体每个mos有什么用

如何实现放大的

谢谢了