Other Parts Discussed in Thread: LM211
各位好:
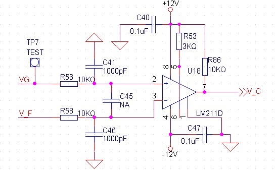
请教以下问题,参看原理图,VG是给定电压值,V_F是采样电压,V_C是输出电平,实验中将VG给定一固定电压值,给V_F一个脉冲电压,观测V_C电平变化,观测V_C响应时间; 参看波形图,蓝色信号为V_F输入脉冲电压,绿色信号为V_C输出电平信号,观测响应时间长达10us,数据手册上说LM211响应时间只有200ns左右,差距比较大,不知道是什么原因?
This thread has been locked.
If you have a related question, please click the "Ask a related question" button in the top right corner. The newly created question will be automatically linked to this question.
Other Parts Discussed in Thread: LM211
各位好:
请教以下问题,参看原理图,VG是给定电压值,V_F是采样电压,V_C是输出电平,实验中将VG给定一固定电压值,给V_F一个脉冲电压,观测V_C电平变化,观测V_C响应时间; 参看波形图,蓝色信号为V_F输入脉冲电压,绿色信号为V_C输出电平信号,观测响应时间长达10us,数据手册上说LM211响应时间只有200ns左右,差距比较大,不知道是什么原因?