This thread has been locked.

If you have a related question, please click the "Ask a related question" button in the top right corner. The newly created question will be automatically linked to this question.

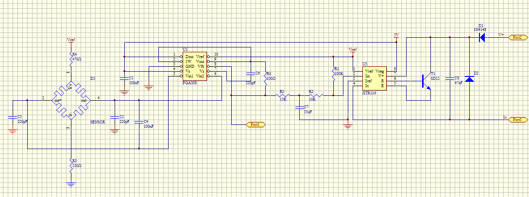
PGA308这种原理图如何与开发板接线

Other Parts Discussed in Thread: PGA308

 PORT1 PORT2 PORT3和GND为接线口

T1与T2如何接线

非常感谢