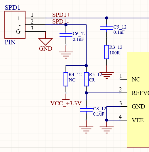
OPA847和光电二极管的接法在OPA847的数据表上表示的太简单
如果光电二极管是3个脚的又应该怎么接?
比如这个pd一般是有参考电压的,和opa847又应该怎么连接?
This thread has been locked.
If you have a related question, please click the "Ask a related question" button in the top right corner. The newly created question will be automatically linked to this question.
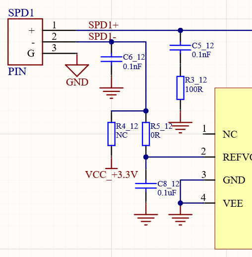
OPA847和光电二极管的接法在OPA847的数据表上表示的太简单
如果光电二极管是3个脚的又应该怎么接?
比如这个pd一般是有参考电压的,和opa847又应该怎么连接?