This thread has been locked.

If you have a related question, please click the "Ask a related question" button in the top right corner. The newly created question will be automatically linked to this question.

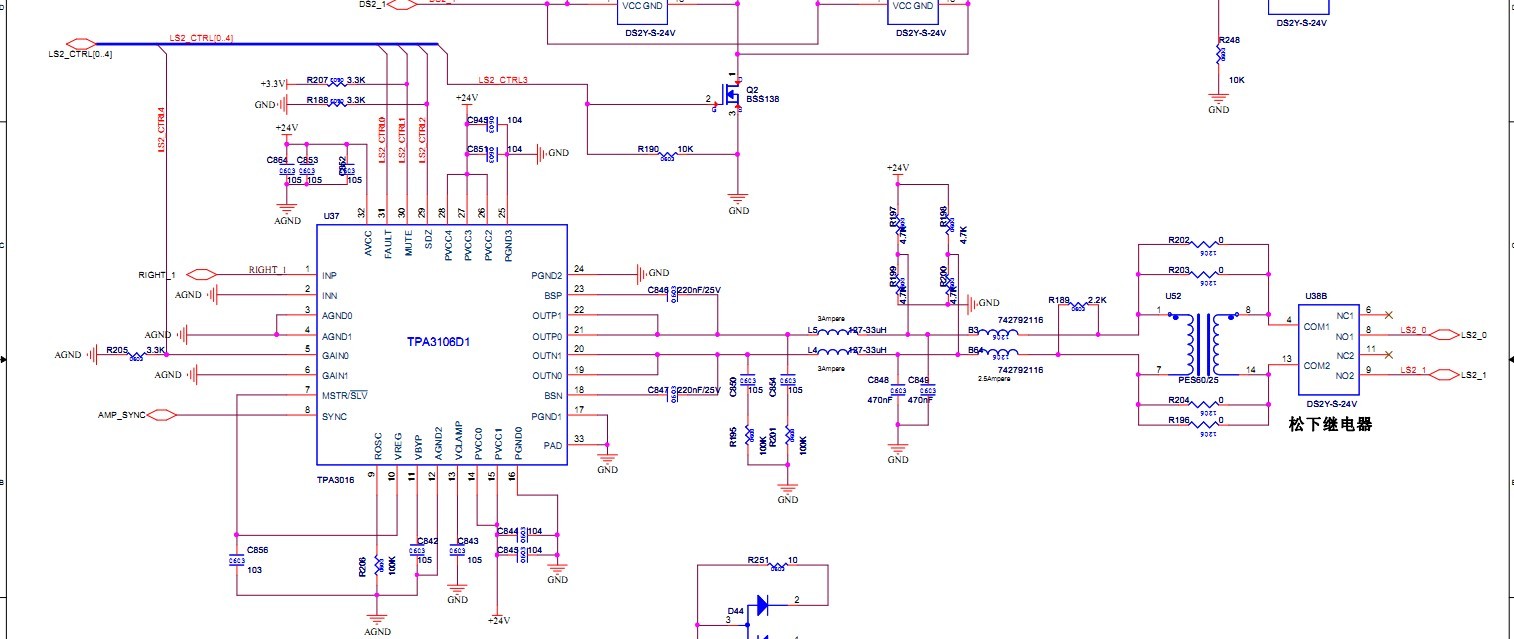
TPA3106输出保护问题



目前想用到40w功率放大芯片TPA3106,目前发现如下问题:经常会发现功放输入保护的情况,如果将SHUTDOWN,MUTE直接使能,系统上电后,经常会发现功放芯片启动不了,就是没输出,重复开关电源,直到功放芯片启动,请问这个使能端是否存在时序的问题。

具体原理图见图片!