Other Parts Discussed in Thread: LMH7322
最近我在用LMH7322遇到误差较大的问题:
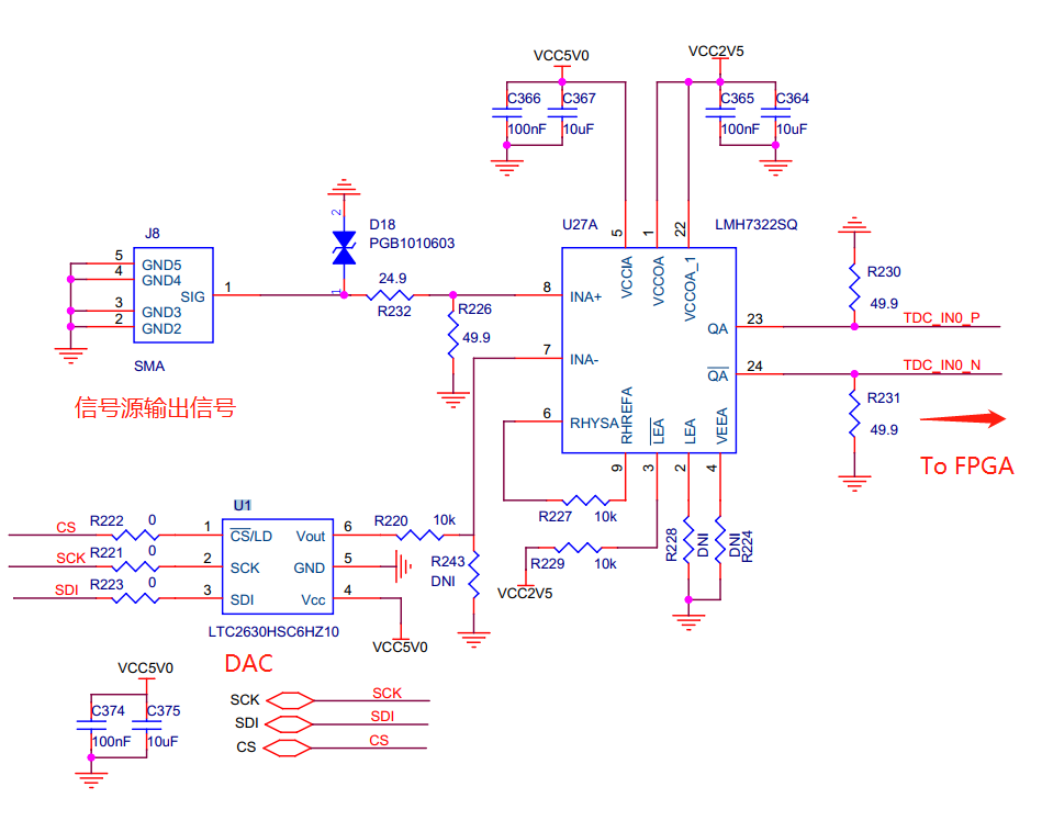
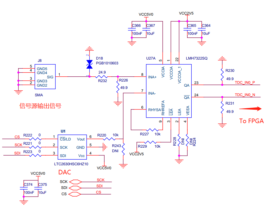
我的使用场景如下:LMH7322采用单电源5V供电,输出为LVDS模式(VCC0接2.5v),LMH7322的输入正端接信号源的输出,LMH7322的负端接DAC的输出。DAC的输出在0~5V可调。信号源的输出设置为方波,低电平为0V,高电平分别设置为1.5V、1.7V、2V、2.5V,我发现当信号源输出的高电平信号设置为小于1.7V(例如1.5v ),我调整DAC使DAC输出小于或等于该高电平值时,LMH7322有输出,大于高电平时LMH7322无输出。这是正确的。但是当信号源的输出方波的高电平设置为大于1.7伏,比如1.8伏、2V、2.5V时即使DAC输出的电压值大于信号源输出的方波高电平值,LMH7322仍然有输出。实测结果如下:
信号源输出方波高电平 DAC输出电压值 LMH7322有无输出信号
1.7V >=1.75V 无输出(小于时有输出,下同)
1.5V >=1.498V 无输出
2V >=2.68V 无输出
2.5V >=5V 无输出
不知道为什么大于2V时会出现这样的现象?电路图如下:




