This thread has been locked.

If you have a related question, please click the "Ask a related question" button in the top right corner. The newly created question will be automatically linked to this question.

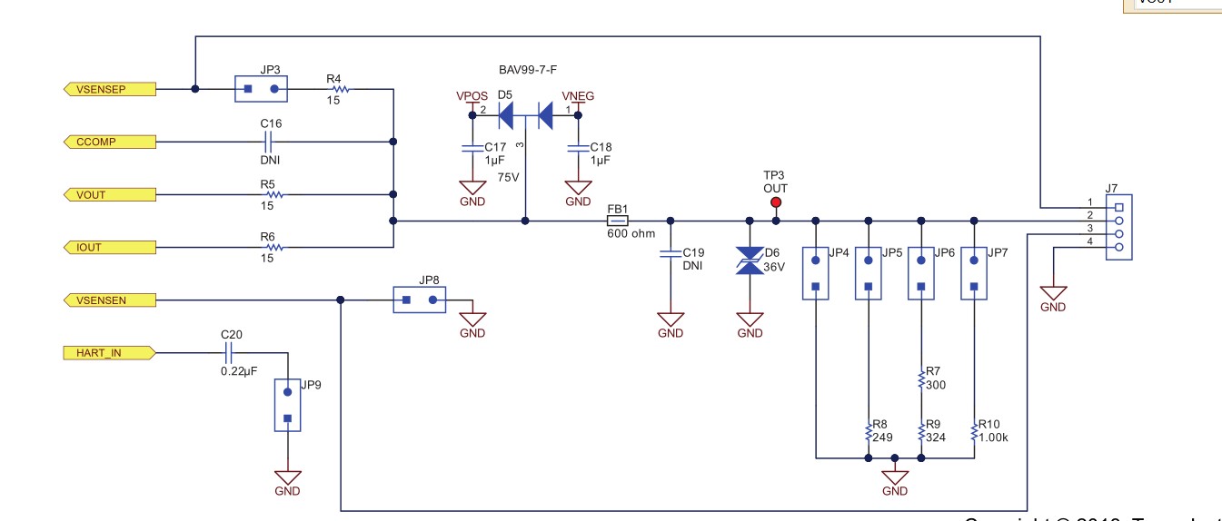
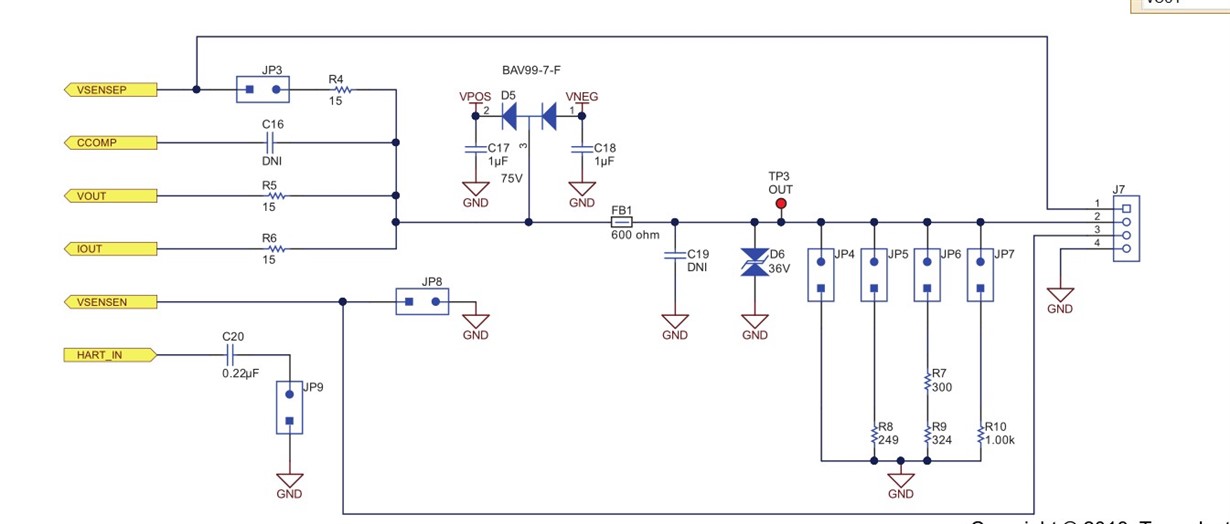
请教下DAC8771RGZ这款芯片,看官方demo板,电流输出端IOUT和电压输VOUT出端是连在一起的,是否可以不并在一起,分成两路,单独分别输出电流或电压吗?