Other Parts Discussed in Thread: OPA1637, XTR117, XTR111
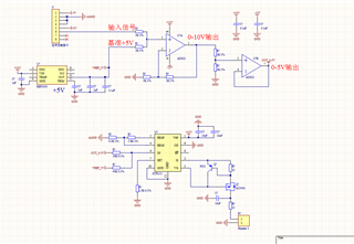
我有一个电压信号,这个信号电压正负都存在,现在想测量这个信号。采用THS4521。电路如下:

但是因为测量距离很远,有线缆。我想将电压信号转换成电流信号4-20ma。
然而不幸的是这个信号是可能是负电压,我的经验里只能将单端的大于0的电压信号转换成电流信号,我却不能将负电压信号转换成电流信号。
因此我想能不能通过THS4521来实现,将Vp和Vn单独转成电流信号,但是又有一个问题,就是输入端R2流进的电压(正负电压都存在)后,这个Vp和Vn一定都是大于或等于0吗,
如果大于0的话,那么我的这种将Vp和Vn单独转成电流信号的方案应该可行吧?
望热心哥哥姐姐速回复,教教我!急急急!



