Part Number: XTR111

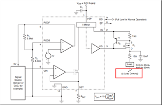
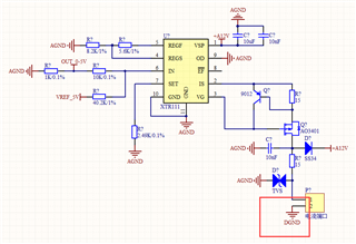
我看手册,电流的输出端接的是采集端的GND,和芯片的工作的GND是分开的。我现在的方案是芯片的工作电源
由隔离电源模块产生,其地为AGND,遥远的另一端采集的地为DGND,因此这个红框里的应该接DGND吗?
原理图如下:

往速回复,第一次使用,想正确的设计出来
This thread has been locked.
If you have a related question, please click the "Ask a related question" button in the top right corner. The newly created question will be automatically linked to this question.
Part Number: XTR111

我看手册,电流的输出端接的是采集端的GND,和芯片的工作的GND是分开的。我现在的方案是芯片的工作电源
由隔离电源模块产生,其地为AGND,遥远的另一端采集的地为DGND,因此这个红框里的应该接DGND吗?
原理图如下:

往速回复,第一次使用,想正确的设计出来
您好,
我看手册,电流的输出端接的是采集端的GND,和芯片的工作的GND是分开的。
这句话什么意思?可以以实例说明吗?
XTR111是三线制电流变送器,您是对远端来的电源进行隔离之后对XTR111进行供电?您为什么要进行隔离?一般是对信号采集端隔离,如下链接:
Input Isolation for 3-wire Analog Outputs:https://e2e.ti.com/blogs_/archives/b/precisionhub/posts/input-isolation-for-high-power-sensor-transmitters
如果是对远端来的电源进行隔离,我感觉这样是不可行的,因为三线制电流变送器是两个回路,一个是电源回路,一个是信号回路,您对电源和地进行了隔离,而隔离端产生的4~20mA电流信号也需要想法隔离,否则产生的4~20mA电流信号无法与隔离的地形成回路传送出去