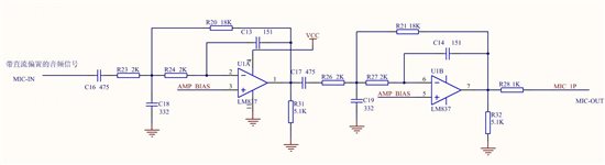
如上图所示,上图是一个带通滤波器,那么它的低频截止点是由哪些器件决定的呢
This thread has been locked.
If you have a related question, please click the "Ask a related question" button in the top right corner. The newly created question will be automatically linked to this question.
我现在实测低频截止点太高,想把低频截止点调低点,应该要调哪个值?另外你说的每一级的传递函数如何计算呢
需要调节C18,C19或者相对应的电阻R23,R26。滤波器的设计,楼主可采用TI的filter pro设计软件,简单方便。下载地址:http://www.ti.com/tool/filterpro
Zhenjun,
你把所有电阻成比例调整即可。 比如,如果你想把频率调低10%, 把电阻值都提高10% 即可。二阶滤波器有两个主要参数:截止频率和Q值。你同比例改变电阻值,就可保证只调整截止频率,而保持Q值不变 (同时,增益也不变)。
Best Regards
Frank Pan