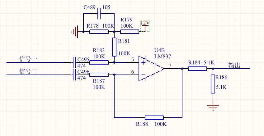
如上图所示,R178和R179是不是要远大于R181?
This thread has been locked.
If you have a related question, please click the "Ask a related question" button in the top right corner. The newly created question will be automatically linked to this question.
你这里的R178、R179如果是用来分压的和R181没有太大关系。R181才是真正加法器的系数 R183/(R183+R181) 和 R181/(R183+R181)
该电路采用的是单电源供电,12V经过分压之后给运放提供直流偏置
如果你的另一个输入端不是接地的话,就会和不用运放一样,因为没有虚地而输入端的电阻就会相互影响。