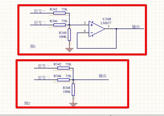
如下,同样是实现加法器功能,图1相对图2,优点在哪呢?
This thread has been locked.
If you have a related question, please click the "Ask a related question" button in the top right corner. The newly created question will be automatically linked to this question.
常用的加法器使用说白了其实我们是提供一个虚地作为参考,这样才能使输入网络的电阻不会相互影响而分压。向这里的放大器应用可以在负反馈端接地,然后调整需要放大倍数。你可以实际仿真一下。ps,当然前面的接地电阻应该是你不需要的。