This thread has been locked.

If you have a related question, please click the "Ask a related question" button in the top right corner. The newly created question will be automatically linked to this question.

关于示波器探头的“地”使用问题



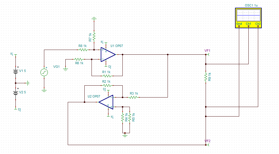
1.询问一个测量的问题 测量的时候,示波器的地和探头是一个什么关系 示波器的地一定是和我板子上的地相连的嘛?

下图,我的示波器的地没有和我原理图中的地相连,不知道这样有没有问题。

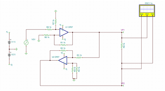
2.这样的电路能否使用低电源获得超过电源大小的波形。

下图是传输特性曲线