This thread has been locked.

If you have a related question, please click the "Ask a related question" button in the top right corner. The newly created question will be automatically linked to this question.

THS3001EVM: 评估板测试

Part Number: THS3001EVM

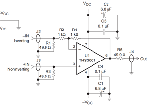
根据THS3001EVM搭建的电路,信号输入端口有波形,但是芯片反相输入引脚没有波形,反馈通路也没有波形,输出端测量有波形,且可以放大,这是为什么?

  • 您好,

    您是使用的同向放大还是反向放大?您在J2输入的信号还是J3处输入的信号?

    如果您是使用的反向放大,那么同向输入端3脚通过R3接地,根据虚短的原则V-=V+,反向输入端2脚也是地电平,如果测量的话,应该没有信号或者有很小的输入失调电压。那么就是您说的芯片反相输入引脚没有波形,而输出端测量有波形。

  • 我是反相输入,那这种属于正常现象是吗?

  • 反相输入的话是正常现象

  • 想请教您,不太理解输出端波形为什么有波形,反相输入端虚短的假象吗,实际是有波形的。

  • 您应该根据运放虚短和虚断的原则去理解,虚短就是运放同向输入端和反向输入端的电压是相等的,就好像两个输入端短接在一起,但事实上并没有短接;虚断就是运放的输入电阻无限大,输入电流为0,就好像运放两个输入端之间断路,但事实上并没有断路。

    在虚短和虚断的前提下,反向放大电路,输入信号在J2输入,电流流过R2和R4,流过运放反向输入端2脚的电流为0,这样电流流过R2和R4电流相等。同向输入端接地电压为0V,同时因为虚短,那么反向输入端电压也为0V。

    根据以上,可以列出运放输出电压公式:

    (VIN - V_)/R2=(V+ -Vo)/R4

    代入V_=V+=0;且R2=R4;

    Vo=-VIN

    因此输出等于输入的反向,用示波器测量是有波形的;因为 V_=V+=0,用示波器测量的话,是没有波形的。