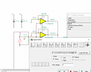
设计了一个超声波回波信号信号处理电路。为模拟回波脉冲信号,在MATLAB中根据回波公式生成了一个25KHz的回博脉冲信号,并将其保存为wav文件。在仿真中有个疑问,wav文件数据为数字信号,将其当做信号源之后也是数字信号源吗。我用该信号源验证所设计的模拟电路是能够验证的,所以很疑惑。另外一个问题是,加载wav文件得到的信号源通过瞬态仿真得到的激励信号和信号源自身输出波形不一致是怎么回事?波形如下所示

This thread has been locked.
If you have a related question, please click the "Ask a related question" button in the top right corner. The newly created question will be automatically linked to this question.
设计了一个超声波回波信号信号处理电路。为模拟回波脉冲信号,在MATLAB中根据回波公式生成了一个25KHz的回博脉冲信号,并将其保存为wav文件。在仿真中有个疑问,wav文件数据为数字信号,将其当做信号源之后也是数字信号源吗。我用该信号源验证所设计的模拟电路是能够验证的,所以很疑惑。另外一个问题是,加载wav文件得到的信号源通过瞬态仿真得到的激励信号和信号源自身输出波形不一致是怎么回事?波形如下所示

您好,
这就是您说的信号源激励信号为什么和信号源输出信号不同的原因吧。我还想问您一下,用WAV文件做信号源,那信号源就相当于数字信号源了吗?因为用WAV文件做信号源其激励和输出波形不一致,我不知道是否可以将由WAV文件产生信号源当做模拟信号源。因为我要用WAV文件产生的信号源验证模拟电路设计的可行性,事实上我已经将该信号源输出信号当模拟信号进行了验证,并证明了系统的可行性。但是我一直觉得该信号源为数字信号源,用模拟电路验证是不正确的,所以很疑惑,希望您能解答。十分感谢您
因为我要用WAV文件产生的信号源验证模拟电路设计的可行性,事实上我已经将该信号源输出信号当模拟信号进行了验证,并证明了系统的可行性。
WAV文件是数字信号格式,我认为TINA可以将这个数字信号转换为模拟信号输出。但是您说已经验证了该信号源输出信号当模拟信号可行性,您可以说下您具体是怎样验证的吗?
我的意思是WAV文件是数字格式的信号,您是怎样将“WAV文件产生的信号源”?如果您将这个信号源接到放大器输入端,在“WAV文件”与“放大器输入端”肯定是存在一个接口的,我在想是不是这个接口已经将数字格式的信号转换成了模拟信号?
电压发生器加载wav文件的形式输出信号,这种输出的是模拟信号,使用上图中的signal editor中的piecewise linear,还可以通过指令形成各种需要的信号波形。