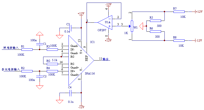
现在自己做了丝印的工作电极和参比电极,电极内阻大于100M,不太好确定具体值,想参考图中电路,使用INA116进行电极电位的检测。
有几个问题想请教:
1. INA116可以在面包板上搭建实验电路进行测试吗?还是必须要画PCB做好充足的漏流保护呢?
2. 输入端R1、C1、R3以及R2、C2、R4的电路是什么作用呢?是必要的吗?
3. Datasheet上说,要有Bias Current Return Path, 应该在输入端接入100M的电阻,这个电阻是什么作用呢?是不是应该把电阻直接接到IN+与IN-端呢?这个电阻的阻值应该如何选择?
4. Verf端可以直接接地吗?其他空余的管脚需要接地吗?
感谢各位!