Other Parts Discussed in Thread: TINA-TI
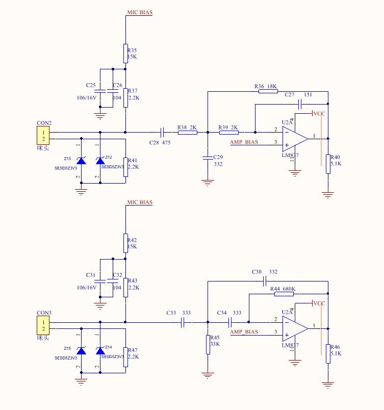
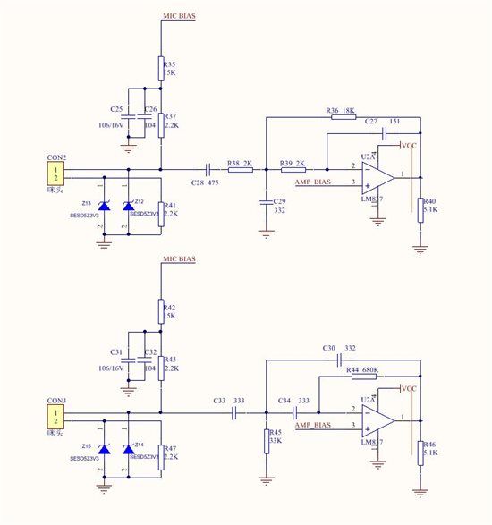
如上图所示,两种形式电路,用示波器测试,相同条件下测得咪头的信号大小不一样,请问是为什么呢?下面那一种情况咪头信号大。
This thread has been locked.
If you have a related question, please click the "Ask a related question" button in the top right corner. The newly created question will be automatically linked to this question.
Other Parts Discussed in Thread: TINA-TI
如上图所示,两种形式电路,用示波器测试,相同条件下测得咪头的信号大小不一样,请问是为什么呢?下面那一种情况咪头信号大。