This thread has been locked.

If you have a related question, please click the "Ask a related question" button in the top right corner. The newly created question will be automatically linked to this question.

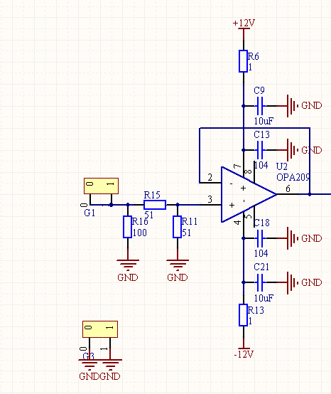
关于衰减问题



前面的R15,R11,R16是怎么衰减的,衰减倍数是4.17,还有那个1欧的电阻R6和R13有什么作用?