This thread has been locked.
If you have a related question, please click the "Ask a related question" button in the top right corner. The newly created question will be automatically linked to this question.
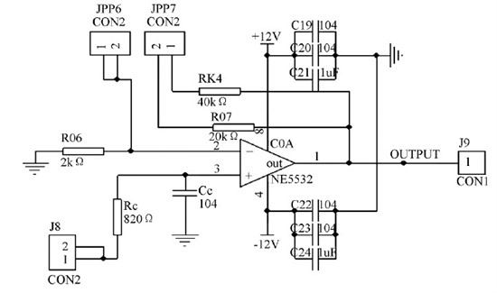
此电路焊接成功后,输入5mv正弦信号,频率在20kHz以内波形正半轴总有失真。望哪位大侠帮忙解释一下。
楼主您好,
1, 你的放大倍数是多少?从你示波器看,分辨率是5V一格。
2,Rc 和Cc组成的低通,截止频率大概是2KHz。
楼主你好!
从示波器看,输出峰峰值为22.4V,这在正负12V供电,已经是运放最大输出的电压范围了,如果想拓宽输出范围,可以增加供电至±15V。
放大倍数可调为21或者11倍,示波器输出峰峰值电压始终为20伏左右,即使把供电电压改到正负15伏一样存在正半轴失真,谢谢您的解答!
问题已经解决,反馈部分无效,电路焊接的问题,谢谢各位!