本人初学者,有个疑问不解:
在仿真全差分电路的共模反馈环路稳定时,主体运放是接成开环结构还是闭环结构呢?也就是主运放应连接成下图中用左边的还是右边的?谢谢!
This thread has been locked.
If you have a related question, please click the "Ask a related question" button in the top right corner. The newly created question will be automatically linked to this question.
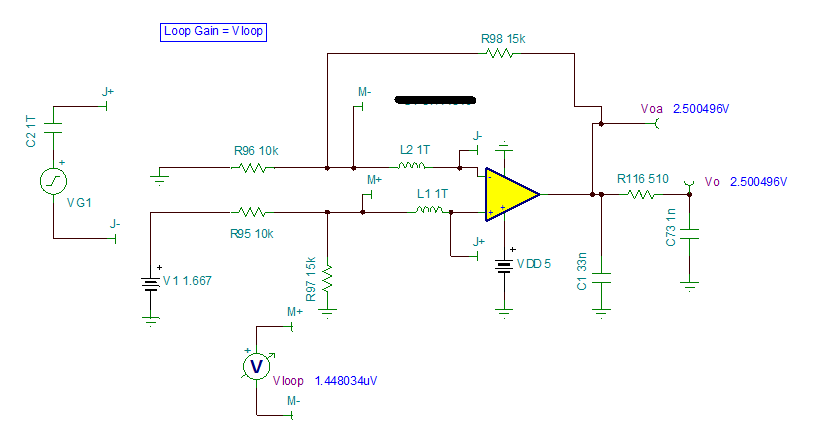
Iven给出了分析全差分运放的仿真电路,其原理是采用大电感来破换AC环路,而对DC短路不影响直流环路。通过大电感注入微小的AC信号,从而进行AOL和相位特性分析。具体请看下面链接贴,内有分享资料。 http://www.deyisupport.com/question_answer/analog/amplifiers/f/52/t/24780.aspx