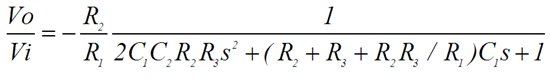
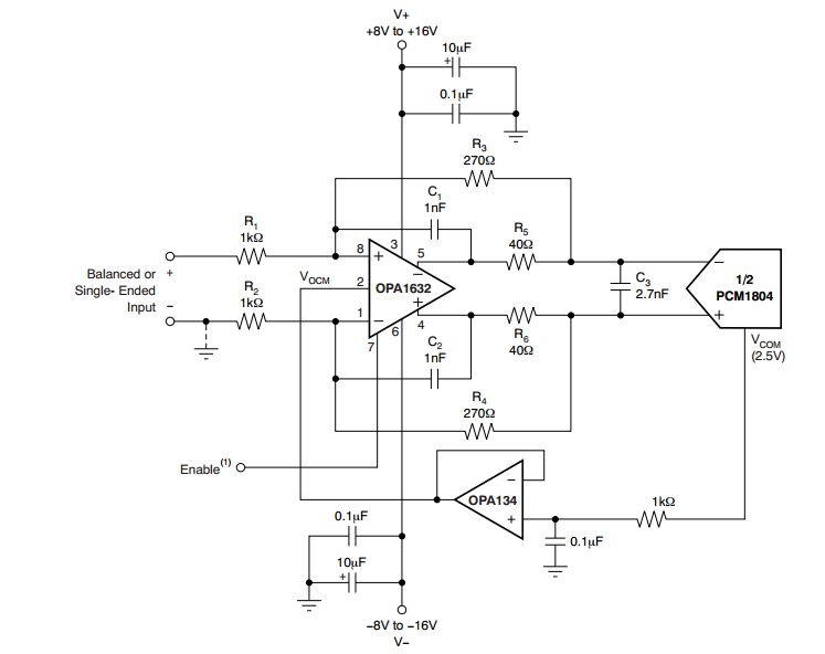
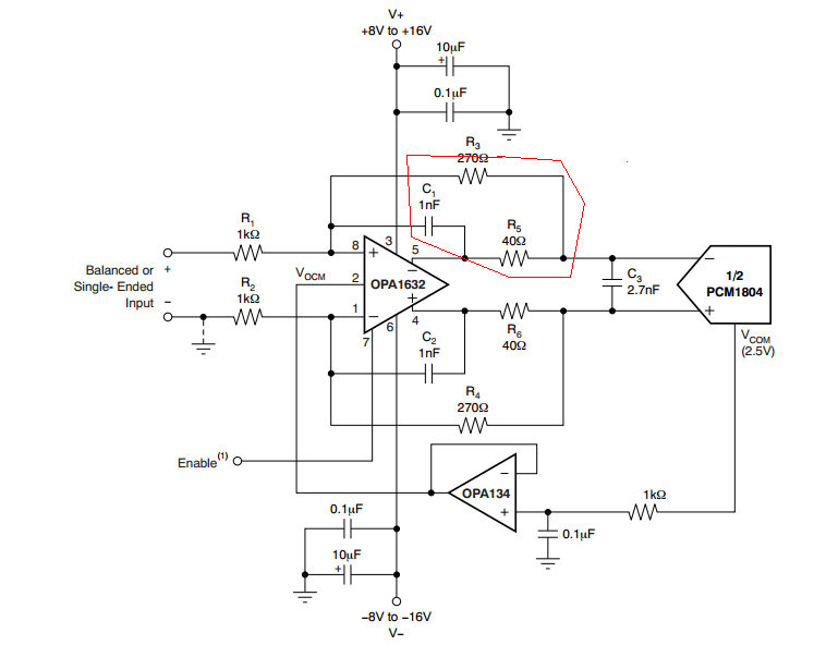
是用opa1632时,按照典型应用电路接的,但是,对于接法不是很理解,如opa1632手册 Figure11所示,对于其中的R5、R6、C3进行滤波这个说法,截止频率怎么计算? 还有,为什么要把R5、R6放到反馈电阻的里面,而C1、C2却放在直接接到运放的输出引脚上? 这样做有什么好处?
在THS4150的手册中,如Figure35所示,C2、R3的作用是什么?为什么要接这两个电阻和电容?这种用法与上述OPA1632 的用法有区别吗?抗混叠的截止频率是由C2、R3决定还是由C3、R4、R(t)决定?
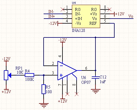
在THS4150的手册中,如Figure41所示,这样做的仪表放大器,怎么去设置 类似单端输出仪表放大器那种的REF端?




