Other Parts Discussed in Thread: OPA847, THS3001, THS3120
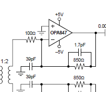
电路就是用的这个,只是Rg用的51欧,Rf用的1.2K,没加两个6.8uF的电容(电源已经足够干净了),DIS端置空了。输入信号80mVp-p,1.5MHz。输出为什么振荡了呀。我尝试用手册上的另一个电路图中的这种方式,
只不过39pF换成了30pF,1.7pF换成了2pF。输出是没有振了,但输出有一个不小的直流分量,并且波形也不怎么漂亮(有杂波,并且不稳定)。
请问专家,这该怎么解决啊

