This thread has been locked.

If you have a related question, please click the "Ask a related question" button in the top right corner. The newly created question will be automatically linked to this question.

opa124上电输出振荡



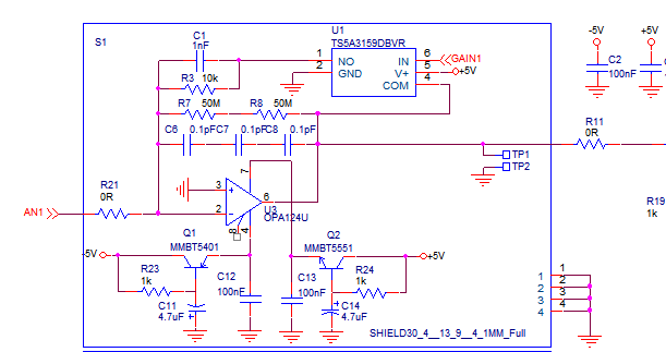
opa124上电输出振荡,在测试点TP1测得输出波形如下图

这是原理图,反馈电阻设置为10MΩ以下就很少出现输出振荡,请问在100MΩ的反馈电阻下,怎么消除振荡呢