This thread has been locked.

If you have a related question, please click the "Ask a related question" button in the top right corner. The newly created question will be automatically linked to this question.

请教大家一个关于运放反馈的问题



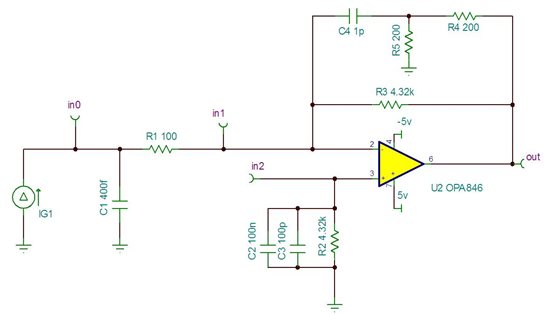
如下图所示

这个运放电路的反馈回路中的R4和R5是什么意思?

按照我的想法,是直接用c4作为反馈电容就可以了,但是一直不懂别人的设计为什么加这两个电阻。

求哪位高手帮我解答一下,谢谢。