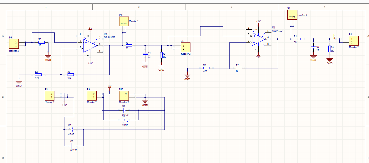
又遇到了一个问题,我把电路图改成了下图这
样,用扫频仪看电路out点的幅频响应,发现在0——10M内是衰减的
,不是理论的图像,并且放大倍数也不对,求各位老师指点。
有一个疑问,是看6脚的频谱还是out点的频谱?
This thread has been locked.
If you have a related question, please click the "Ask a related question" button in the top right corner. The newly created question will be automatically linked to this question.
我把电路改过了,在0——10M内波动较大,不是平整的,有啥办法可以使频带平整,谢谢
建议楼主把两级之间的串联50欧姆与1k接地的电阻这种级联方式修改下,这是精心设计的么?为什么要这么取值呢。。
如果是要阻抗匹配,建议串联50欧姆,然后50欧姆接地,再级联后一级。
还有,中间增加的滤波网络也可能会影响前后级电路特性,建议修改,或者增加缓冲隔离。
为什么在输出端串了个500的电阻测量效果好多了,为什么呀?
输出端串联一个电阻,减少了与探头接触时候的信号反射,自然效果好。
不过,建议串联一个50欧姆或者100欧姆的进行阻抗匹配,效果会更佳。