This thread has been locked.

If you have a related question, please click the "Ask a related question" button in the top right corner. The newly created question will be automatically linked to this question.

仿真时如何添加杂散电容?



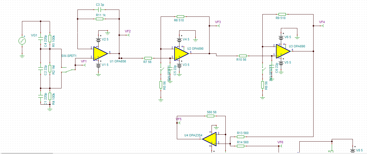
请问各位高手,仿真的时候在哪些地方添加寄生电容呢,比如下面的图,

另外一般万用板焊出来的杂散电容有多大?在高速运放仿真时应该加在哪些地方呢

  • 你好,

    仿真的时候杂散电容不好估计,倒是可以估计容性负载,然后用电阻,电容来进行模拟。

    在这,杂散电容的不确定因素过多,不能说一般有多大,很难有一个确切的估计。

  • 您好,

    一般可以在反向输入端可以加电容对地模拟寄生电容。较好的情况可以在pF数量级。

    实际计算可以依据两平面间的电容计算公式来简单计算走线带来的寄生电容。