This thread has been locked.
If you have a related question, please click the "Ask a related question" button in the top right corner. The newly created question will be automatically linked to this question.
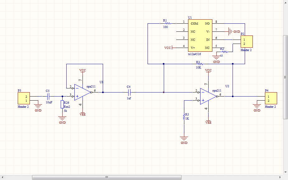
R3两端并联一颗小电容10pF ~100pF间均可。
楼主你好!
有谐波是正常的,信号源输出也有谐波。最主要是谐波失真是多少?
楼主请上传波形图。