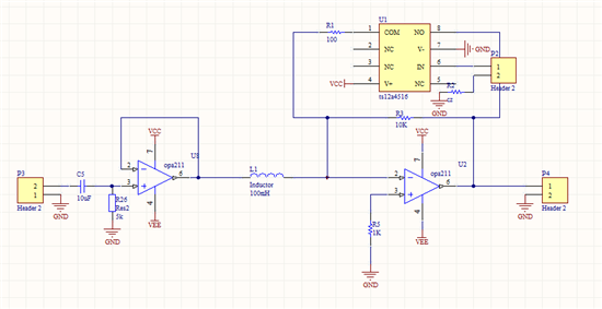
| 感抗 | 频率 | 电感 | 输入信号 | 输出信号 |
| 275 | 100 | 0.437898 | 1vpp | 380mvpp |
| 5100 | 10000 | 0.08121 | 1vpp | 2vpp |
算出来色环电感的数值在变化,这是什么原因?
我用电桥测1K的频率测出来还可以是标称值100mh
用100hz的频率测出来有2.6h。
This thread has been locked.
If you have a related question, please click the "Ask a related question" button in the top right corner. The newly created question will be automatically linked to this question.
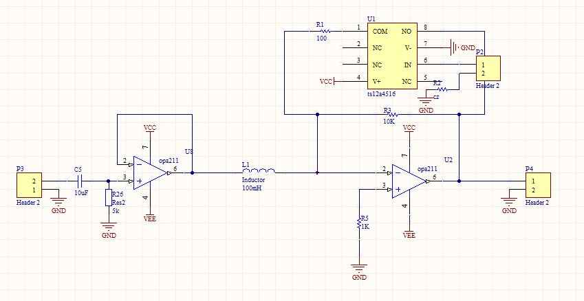
| 感抗 | 频率 | 电感 | 输入信号 | 输出信号 |
| 275 | 100 | 0.437898 | 1vpp | 380mvpp |
| 5100 | 10000 | 0.08121 | 1vpp | 2vpp |
算出来色环电感的数值在变化,这是什么原因?
我用电桥测1K的频率测出来还可以是标称值100mh
用100hz的频率测出来有2.6h。