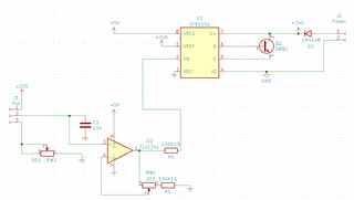
客户反馈这颗运放做的是电位器模拟量转换模块,这批上机发现产品22+批次 最大只能调18毫安,调不到30毫安,换之前买的老批次型号,运算放大器就可以满足要求最大30毫安,判定这批22+ 元器件不能满足要求,已经全部贴3000片,测试百分百不良,(下图2)这个位置,输入电流和输入阻抗不对,输入阻抗不一致,导致V+和V-电压有压差,换回旧批次,问题消失



This thread has been locked.
If you have a related question, please click the "Ask a related question" button in the top right corner. The newly created question will be automatically linked to this question.
客户反馈这颗运放做的是电位器模拟量转换模块,这批上机发现产品22+批次 最大只能调18毫安,调不到30毫安,换之前买的老批次型号,运算放大器就可以满足要求最大30毫安,判定这批22+ 元器件不能满足要求,已经全部贴3000片,测试百分百不良,(下图2)这个位置,输入电流和输入阻抗不对,输入阻抗不一致,导致V+和V-电压有压差,换回旧批次,问题消失



搜索
复制
您好,
这个帖子与下面帖子重复,我会在下面链接回复您的问题:
https://e2echina.ti.com/support/amplifiers/f/amplifiers-forum/306010/tlv2241idbvr