This thread has been locked.

If you have a related question, please click the "Ask a related question" button in the top right corner. The newly created question will be automatically linked to this question.

AMC1301: AMC1301输入RC滤波

Part Number: AMC1301


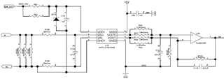
AMC1301输入端VINP、VINN分别串一个电阻和并一个电容滤波,在实际测试中发现,使用36Ω、10nF参数优于使用51Ω、10nF的参数,使用后者在逆变器桥臂开关管动作时会有干扰纹波。想问一下为什么会有这种差异?若应用中想限制器件带宽,有没有建议使用的参数?

  • 您好,

    您这里是在输入端接了RC低通滤波电路吗?意打算滤除什么样的干扰?您可以附上电路图吗?

    在不添加R和C时,在逆变器桥臂开关管动作时信号上存在干扰吗?干扰是什么样子的,与加了RC电路对比有什么区别?

  • 主要是为了降低开关时的噪声,附件波形是后级差分放大电路输出,若直接测试AMC1301输出引脚同样有这个纹波,在尝试不加RC时不会有该干扰

  • 您的输入信号是什么样的?或者说RSHUNT两端的波形是什么样的,可以附上波形吗?输入信号的最大频率是多少?

  • 目前变频器输出什么也没有接,是空载,隔离放大器采的是输出侧电流,这个时候应该是只有零偏。同时我也试过在RSHUNT电阻处直接用锡丝将电阻短接,也还是有这个纹波

  • 同时我也试过在RSHUNT电阻处直接用锡丝将电阻短接,也还是有这个纹波

    这里是指哪里有这个纹波?输入端还是输出端?测量时输入端是否有RC电路?您去掉RC电路,实测RSHUNT两端的波形是什么样的,频率是多少?可以附上波形吗?

    刚开始您描述说 “在尝试不加RC时不会有该干扰”,我猜测是不是这个RC影响了您的被采集电路。所以想看下没有RC时,输入端的波形是怎样的?

    如果短接RSHUNT电阻,仍有纹波,那么这个纹波对 AMC1301来说是共模干扰,应添加共模电容滤除。

    现在的问题点是为什么加RC会产生干扰,RC电路是影响了谁,是被采集电路还是AMC1301。