Other Parts Discussed in Thread: LM324
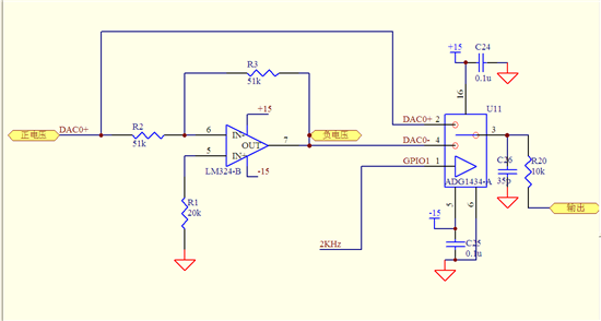
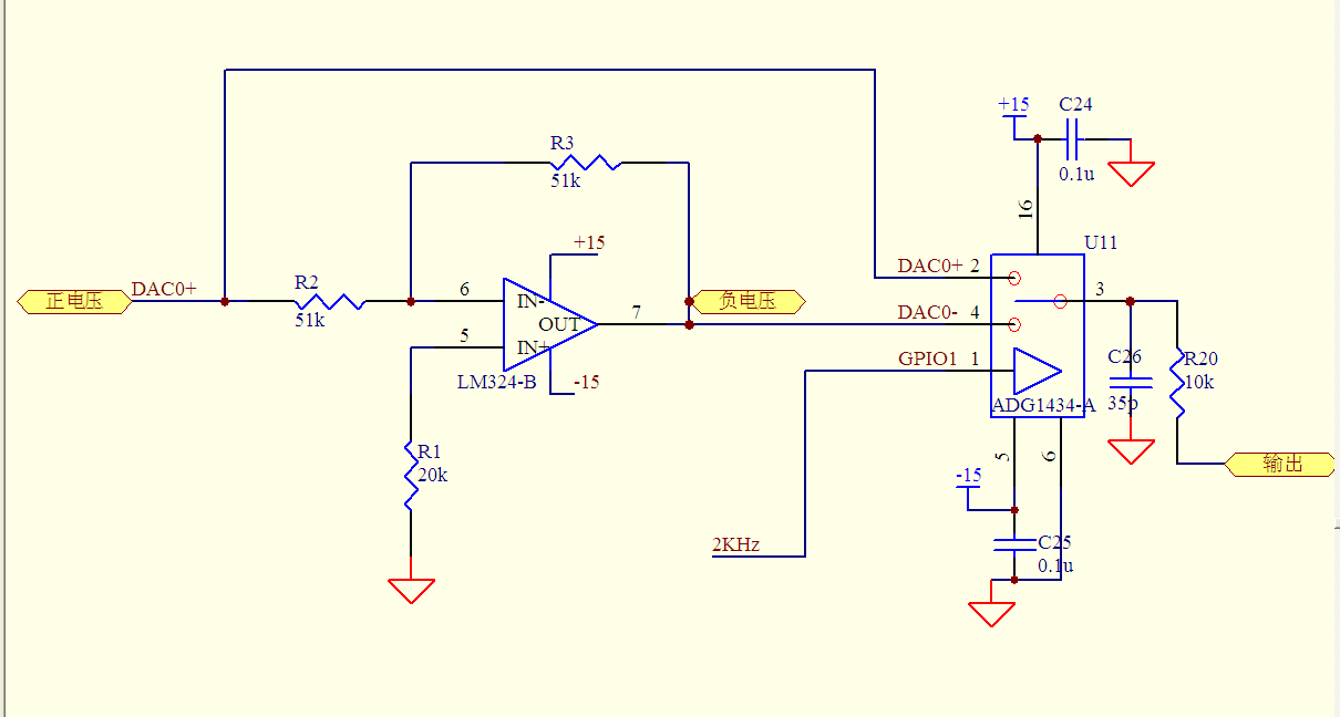
我使用ADG1334芯片做电子开关,其输入的两极是一正一负的电压,即±13V,负电压是经过运放LM324产生的,在输出未经过ADG1334的情况下,我用示波器测得的正负电压波形都比较完美的两条直线。
但加载了ADG1334,在开关频率位2KHz的情况下,正负电压经过ADG1334之后的波形就变成如下样子
正电压波形方面没有什么问题,但负电压波形会先冲到-15V的位置(即其供电的负电压),然后再返回到我所加载的负电压水平,请问这种尖峰怎么消除,我试过加大输出滤波电容,但电压损耗太大,而且正负电压上升下降沿明显就变形了。
关键的是我要可调输出电压,加大了输出滤波电容,在13V这么位置我校准输出电压之后,在其他的位置,电压输出的有效值就对不上了,而希望得到您的帮助!谢谢

