
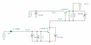
该电路工作不正常,+12Vout电压无法到达0V,我明白是C2无放电回路导致,但板内是由放电回路的,板子这块输出电压不对,希望有懂哥帮忙解惑
This thread has been locked.
If you have a related question, please click the "Ask a related question" button in the top right corner. The newly created question will be automatically linked to this question.
您好,您这是TI网上的电路吗?
单纯看您这个电路,当VG1电压增大时,TI NPN三极管导通的话,Vce=0.6V,T1的集电极和T2的基极连接,T2的发射极接12V,这样T2的Vbe<0, 集电极通过电容接地,Vbc这里应该是大于0的,此时T2应该是工作在放大区的,那么Ic=βIb,所以在12Vout这条回路上有电流Ic,电容C2的寄生电阻或者其他寄生电阻都会和Ic形成压降导致12Vout这里输出不为零吧。
哦 好的,如果有使用TI器件的问题,建议发帖咨询 。